Skip to content

实现vue3响应式系统核心-嵌套effect

简介

今天我们的主要任务是实现嵌套 effect 和对 effect 的一些优化,包含:

  • 嵌套 effect
  • effect 支持自增运算符

代码地址: https://github.com/SuYxh/share-vue3

代码并没有按照源码的方式去进行组织,目的是学习、实现 vue3 响应式系统的核心,用最少的代码去实现最核心的能力,减少我们的学习负担,并且所有的流程都会有配套的图片,图文 + 代码,让我们学习更加轻松、快乐。

每一个功能都会提交一个 commit ,大家可以切换查看,也顺变练习练习 git 的使用。

嵌套effect

场景

什么场景下会出现嵌套的 effect 呢? Vue.js 的渲染函数就是在一个 effect 中执行的。当组件发生嵌套时,例如 Foo 组件渲染了 Bar 组件:

js
// Bar 组件
const Bar = {
  render() {
    // ...
  },
};

// Foo 组件渲染了 Bar 组件
const Foo = {
  render() {
    return <Bar />; // jsx 语法
  },
};

此时就发生了 effect嵌套,它相当于:

js
effect(() => {
  Foo.render();
  // 嵌套
  effect(() => {
    Bar.render();
  });
});

编写单元测试

先来看一个案例

js
const obj = reactive({ foo: true, bar: true });
let temp1, temp2;

// effectFn1 嵌套了 effectFn2
effect(function effectFn1() {
  console.log("effectFn1 执行");

  effect(function effectFn2() {
    console.log("effectFn2 执行");
    // 在 effectFn2 中读取 obj.bar 属性
    temp2 = obj.bar;
  });

  // 在 effectFn1 中读取 obj.foo 属性
  temp1 = obj.foo;
});

// 期待 effectFn1 执行
obj.foo = false

// 期待 effectFn2 执行
obj.bar = false

我们将这个案例转换成单元测试,如果不会还是可以找 ChatGPT

js
it('effectFn1 and effectFn2 should be triggered appropriately', () => {
    const obj = reactive({ foo: true, bar: true });

    // 创建模拟函数来跟踪调用
    const mockEffectFn1 = vi.fn();
    const mockEffectFn2 = vi.fn();

    // 用模拟函数替换原来的 console.log
    effect(function effectFn1() {
      mockEffectFn1();
      effect(function effectFn2() {
        mockEffectFn2();
        // 读取 obj.bar 属性
        console.log(obj.bar);
      });
      // 读取 obj.foo 属性
      console.log(obj.foo);
    });

  	// 初始化 mockEffectFn1会被调用 1 次;  mockEffectFn2会被调用 1 次
    expect(mockEffectFn1).toHaveBeenCalledTimes(1);
    expect(mockEffectFn2).toHaveBeenCalledTimes(1);


    // 更改 obj.foo,预期 effectFn1 被触发, 
  	// mockEffectFn1会被调用 1 次; 加上之前的一次一共 2 次
  	// mockEffectFn2会被调用 1 次; 加上之前的一次一共 2 次
    obj.foo = false;
    expect(mockEffectFn1).toHaveBeenCalledTimes(2);

    // 更改 obj.bar,预期 effectFn2 被触发
  	// 更改 obj.bar 时,触发 trigger, 此时 bar 对应的 Set 集合中有 2 个 effectFn2,所以 effectFn2会被执行 2 次,一共 4 次
  	//  bar 对应的 Set 集合中有 2 个 effectFn2 为什么呢?
  	//  当 obj.foo 更新后,effectFn1 会调用,其中会调用 effectFn1 函数,再次触发依赖收集,加上之前的就是 2 个了
  	// set 不是去重吗?  deps.add(activeEffect);  activeEffect 是一个函数,每次函数的地址不一样
    obj.bar = false;
    expect(mockEffectFn2).toHaveBeenCalledTimes(4);
  });

运行测试

image-20240118123814652

从 case 我们可以看到出来,当 foo 被修改的时候,回调函数没有执行,猜测依赖可能没有收集到。

问题分析

image-20240118100213736

通过调试我们可以看到,只有bar对应的依赖集合,foo 确实没有对应的依赖集合, 这是怎么回事呢?

分析一下代码执行:

js
effect(function effectFn1() {
  console.log("effectFn1 执行");

  effect(function effectFn2() {
    console.log("effectFn2 执行");
    // 在 effectFn2 中读取 obj.bar 属性
    temp2 = obj.bar;
  });

  // 在 effectFn1 中读取 obj.foo 属性
  temp1 = obj.foo;
});

如下图:

image-20240118102518394

我们可以发现问题出在: effect 函数中的 effectFn函数在 fn函数执行结束后,将全局的 activeEffect修改为 null ,当外层 effect 函数执行 track 方法进行依赖收集的时候,activeEffect不存在就直接退出了。

那么我们把这行代码注释掉,再次执行 case

image-20240118133115285

发现问题并没有解决,再来调试一下。

当我们执行这个嵌套的 effect 时,我们收集到的依赖到底是什么?

js
effect(function effectFn1() {
  console.log("effectFn1 执行");

  effect(function effectFn2() {
    console.log("effectFn2 执行");
    // 在 effectFn2 中读取 obj.bar 属性
    temp2 = obj.bar;
  });

  // 在 effectFn1 中读取 obj.foo 属性
  temp1 = obj.foo;
});

在浏览器中打印看看:

image-20240118103922107

可以看到依赖收集的结构,我们发现当我们去掉 activeEffect = null; 这行代码的时候,发现依赖确实被收集了,但是收集错了!当改变 foo 的时,会执行 effectFn2 ,上面的 case 自然也就跑不通了。

原因

我们用全局变量 activeEffect 来存储通过 effect函数注册的副作用函数,这意味着同一时刻 activeEffect所存储的副作用函数只能有一个。当副作用函数发生嵌套时,内层副作用函数的执行会覆盖 activeEffect的值,并且永远不会恢复到原来的值。这时如果再有响应式数据进行依赖收集,即使这个响应式数据是在外层副作用函数中读取的,它们收集到的副作用函数也都会是内层副作用函数,这就是问题所在。

解决

为了解决这个问题,我们需要一个副作用函数栈 effectStack,在副作用函数执行时,将当前副作用函数压入栈中,待副作用函数执行完毕后将其从栈中弹出,并始终让 activeEffect 指向栈顶的副作用函数。这样就能做到一个响应式数据只会收集直接读取其值的副作用函数,而不会出现互相影响的情况。

image-20240118133756909

代码实现:

js
// effect 栈
const effectStack = []; 


// 定义副作用函数
export function effect(fn) {
  // 定义一个封装了用户传入函数的副作用函数
  const effectFn = () => {
    // 将 fn 挂载到 effectFn 方便调试观看区分函数,没有实际作用
    effectFn.fn = fn;
    // 在执行用户传入的函数之前调用 cleanup
    cleanup(effectFn);
    // 当 effectFn 执行时,将其设置为当前激活的副作用函数
    activeEffect = effectFn;
    // 在调用副作用函数之前将当前副作用函数压入栈中
    effectStack.push(effectFn); // 新增
    // 执行用户传入的函数
    fn();
    // 在当前副作用函数执行完毕后,将当前副作用函数弹出栈,并把 activeEffect 还原为之前的值
    effectStack.pop(); // 新增
    activeEffect = effectStack[effectStack.length - 1]; // 新增
  };
  // effectFn.deps 用来存储所有与该副作用函数相关联的依赖集合
  effectFn.deps = [];
  // 执行副作用函数
  effectFn();
}

再去执行case, 发现就可以通过了

image-20240118133250604

执行 test

pnpm test

image-20240118134037363

之前的 case 都能跑过, 可以放心的提代码了,感受到单测的好处了吧!

相关代码在 commit: (a813df8)嵌套 effec ,git checkout a813df8 即可查看。

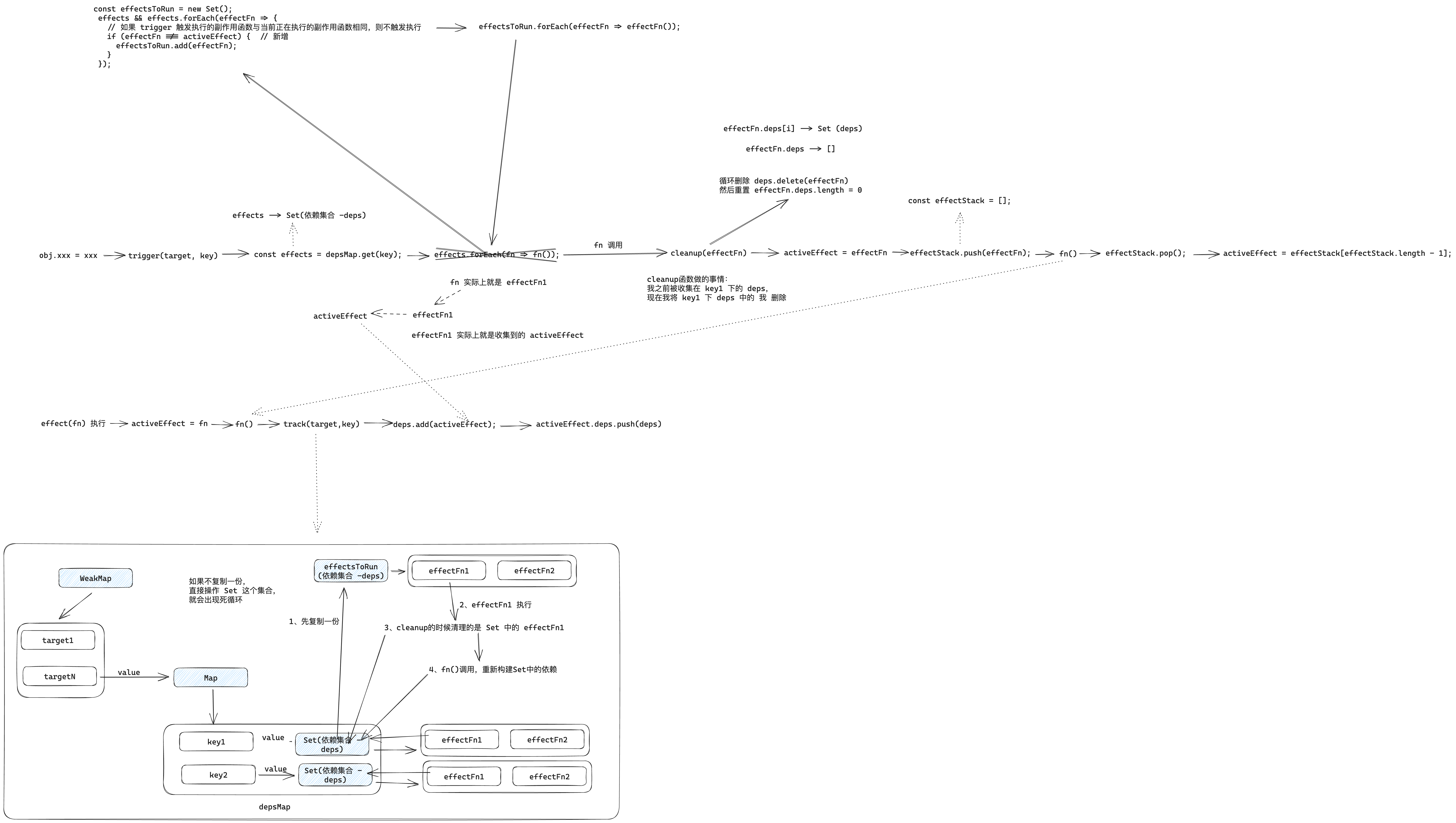
流程图

嵌套 effect 执行流程图如下:

image-20240118141412503

支持自增运算符

场景

使用 obj.counter++ 进行数据修改

编写单元测试

来看一个 case:

js
it("支持自增运算符", () => {
  // 创建响应式对象
  const obj = reactive({ name: "dahuang", age: 18, counter: 1 });

  let errorOccurred = false;

  // 定义 effect 函数
  try {
    effect(() => {
      obj.counter++;
    });
  } catch (error) {
    errorOccurred = true;
  }

  // 断言不应该抛出错误
  expect(errorOccurred).toBe(false);
});

运行测试

image-20240118142225856

RangeError: Maximum call stack size exceeded !!!

问题分析

obj.counter++; 实际上等价于 obj.counter = obj.counter + 1 , 会先执行 getter 在执行 setter,

image-20240118143412521

首先读取 obj.counter的值,这会触发 track操作,将当前副作用函数收集到“桶”中,接着将其加 1后再赋值给 obj.counter,此时会触发trigger操作,即把“桶”中的副作用函数取出并执行。但问题是该副作用函数正在执行中,还没有执行完毕,就要开始下一次的执行。这样会导致无限递归地调用自己,于是就产生了栈溢出。

解决

trigger 动作发生时增加守卫条件:如果trigger触发执行的副作用函数与当前正在执行的副作用函数相同,则不触发执行 ,代码如下:

js
function trigger(target, key) {
  // 获取与目标对象相关联的依赖映射
  const depsMap = bucket.get(target);
  // 如果没有依赖映射,则直接返回
  if (!depsMap) return;
  // 获取与特定属性键相关联的所有副作用函数
  const effects = depsMap.get(key);
  // 这行代码有问题
  // effects && effects.forEach((effectFn) => effectFn());

  const effectsToRun = new Set();

  effects && effects.forEach(effectFn => {
    // 如果 trigger 触发执行的副作用函数与当前正在执行的副作用函数相同,则不触发执行
    if (effectFn !== activeEffect) {  // 新增
      effectsToRun.add(effectFn);
    }
  });

  // 遍历并执行所有相关的副作用函数
  effectsToRun.forEach(effectFn => effectFn());
}

执行 test

pnpm test

image-20240118143951126

相关代码在 commit: (7d029e6)支持自增运算符 ,git checkout 7d029e6 即可查看。

流程图

整体流程如下

image-20240118144512416